近日,交通运输部办公厅关于印发《低空交通运输应用场景典型案例名单》的通知(以下简称“《案例》”),《案例》涵盖低空物流配送、低空交通运输生产作业、低空应急救援三大核心场景共 23 个典型案例,覆盖辽宁、江苏、广东等 14 个省市,以无人机为核心技术载体,融合 AI、大数据、多式联运(如 “无人机 + 高铁”)等技术,针对性解决山地 / 海岛 / 库区运输难、传统作业效率低、应急响应慢等痛点。
低空物流配送场景(8 个案例)
该场景针对山地、海岛、跨城等地形 / 场景的运输痛点,以 “无人机 + 配套网络” 为核心,实现时效提升与成本降低,具体案例如下:

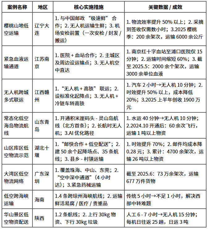
樱桃山地低空运输(辽宁大连):与中国邮政 “极速鲜” 合作,通过无人机运输生鲜,实施机场安检前置(一次安检 / 封发 / 搬运)。物流效率提升 50% 以上,2025 年樱桃季采摘到签收仅需数小时,200 余架次运输 6000 余公斤樱桃。
紧急血液运输通道(江苏南京):医院与血站合作,在主城区及周边设运输点,无人机空中直达。南京红十字血站至浦口医院仅需 15 分钟,运输时间缩短 60%,截至 2025 年 5 月,2000 余个架次运输 3000 余单位血液。
无人机跨城多式联运(江西赣州):采用 “无人机 + 高铁” 联运模式,设标准化起降点,无人机加冷链车转高铁。汽车 2 小时路程无人机仅需 10 分钟,时效提升 50% 以上、成本降低 20%,2025 年上半年创收 1900 万元。
常态化低空海岛物流航线(山东青岛):开通积米崖码头 - 灵山岛北方首条航线,使用长航时无人机,通过 AI 优化路径。水运 40 分钟路程无人机仅需 10 分钟,2024 年 10 月开通后 60 余次飞行运输 1 吨以上物资。
山区库区低空物流示范(湖北十堰):开展 “邮快合作 + 低空配送”,建 50 余个起降场点、35 条航线,覆盖县乡 - 村镇运输。时效提升 70%,邮件均成本降 0.28 元,累计 4700 余架次运输 26 吨以上物资。
大湾区低空物流网络(广东深圳):覆盖珠海、中山、东莞,打造 “空中深中通道”(4 小时达),开展紧急药械运输。截至 2025 年 6 月,73 万余架次运输 677 万件货物。
低空跨海峡运输(海南):开通 4 条跨琼州海峡航线,运输鲜活易腐、医疗、贵重品。传统 5 小时路程无人机不足 1 小时,解决西部中转难题。
华山景区低空物资配送(陕西):设 2 条航线,上行运输 30kg 物资、下行运输 30kg 垃圾。人工 6 - 7 小时路程无人机仅需 15 分钟,每机日往返 25 趟,日运 3 吨。
低空交通运输生产作业场景(12 个案例)
该场景聚焦基础设施勘测、巡检等,通过 “无人机 + 技术赋能” 解决传统作业效率低、风险高问题,具体案例如下:

无人机公路工程勘测(内蒙古阿拉善盟):无人机搭载可量测相机,生成 DTM/DSM/DOM 三维模型,降低外业勘察工作量,保障数据准确性。
水陆空三位一体航道巡查(黑龙江哈尔滨):无人机 + 执法船艇 + 车辆协同,监测 600 公里航道,配备红外摄像头 + 喊话器。巡查效率提升 40%,3 年巡航 600 多公里。
无人机危化品车辆巡查(安徽合肥):无人机锁定 + 取证 + 引导拦截,覆盖城乡结合部。2025 年 6 月 24 日查获违规液化气瓶车辆,提升执法安全性。
恶劣环境公路巡检(福建东山):无人机固定机场 + AI,监测边坡裂缝 / 岩体松动。效率提升 3 - 5 倍,隐患发现率提高 90%,响应时间缩短 50%。
运河工程精度自检(广西):激光雷达 + AI + BIM 比对,形成扫描 - 预警 - 处置 - 复核 “闭环”。规避返工 21 次,合格率提升至 98%,工期提前 15 天。
精细化高速巡检(贵州):巡检平台 + 激光雷达,构建 “病害 - 构件 - 位置” 三级体系。截至 2025 年 2 月,260 架次作业使事故降 25.8%、效率升 78%。
“陆海空天” 污染监测(天津海事局):无人机 + 巡逻艇 + 岸基监控,配备多光谱相机 + 嗅探传感器。识别 6 类场景,准确率达 75% 以上,减少海洋污染。
无人直升机邮轮护航(上海海事局):在吴淞口部署,抗风 8 级、速度 3 倍于巡逻艇。2025 年保障 18 艘次邮轮,护航半径 30 公里。
集装箱绑扎核查(海南海事局):无人机扫描 + 4K 视频 + 算法标记,支持远程整改。2 小时全覆盖,效率升 80%,减少 500 多人次登轮风险。
“空天地水” 智慧航道(长江航道局):无人机巡查 / 建模 / 航标维护,开展武汉 / 苏州实景建模。巡查频次从月 2 次提至周 3 次,单次时间从 3 小时缩至 20 分钟,累计 2000 余架次。
堆场垛位巡测(河北曹妃甸港):自主智能系统,自动更新电子片图 + 透规检测。截至 2025 年 8 月,2600 余架次作业年效益 2250 万元,省人力 70 余万元。
轨道列车巡检(深圳地铁集团):无人机 + AI + 红外传感,形成 “检测 - 诊断 - 维修” 闭环。替代 95% 人工,效率升 50%,年省工时 5170 人・时。
低空应急救援场景(3 个案例)
该场景通过 “多单位协同 + 技术支撑” 提升应急响应速度与搜救效能,具体案例如下:
常态化水上救援(江苏苏州):“无人机 + 热成像”,船舶 + 无人机 + 人员联动,投送救生圈。搜救范围扩大 3 倍,30 公里水域半小时到达,2023 年以来完成 60 余次任务。
公路低空灾情侦察(四川):蜀道集团 + 设计院 + 高校合作,搭建灾害感知系统,生成应急勘察报告。覆盖汶马高速等灾害路段,支撑 “9.5 泸定地震”“8.3 康定泥石流” 抢险。
“低空 + 海事” 协同应急(浙江海事局):无人机 + 红外热成像仪,多架次轮替飞行,实时传输信息。2024 年 8 月 “动明” 轮爆燃事件中出动 109 架次,实现全点位勘查、全天候监测,辅助科学决策。